Skip Headers
Oracle® Collaboration Suite Installation Guide
10g Release 1 (10.1.2) for HP-UX PA-RISC (64-Bit)

Part Number B25468-10
Go to Documentation Home
Home
Go to Book List
Book List
Go to Table of Contents
Contents
Go to Index
Index
Go to Master Index
Master Index
Go to Feedback page
Contact Us

Go to previous page
Previous
Go to next page
Next
View PDF

6 Installing Oracle Collaboration Suite 10g Applications

This chapter contains the following sections:

6.1 Oracle Collaboration Suite 10g Applications and Oracle Collaboration Suite 10g Infrastructure

Oracle Collaboration Suite 10g Applications, sometimes also known as the Applications tier, requires an Oracle Collaboration Suite 10g Infrastructure instance. This is because Applications components must access their schemas in Oracle Collaboration Suite 10g Database, which is installed as a part of the Infrastructure. In addition, the components of Applications must be authenticated against Oracle Internet Directory and Oracle Application Server Single Sign-On.

6.2 What are the Components in Oracle Collaboration Suite Applications?

Table 6-1 shows the components that are installed as a part of Oracle Collaboration Suite 10g Applications.

Table 6-1 Components in Oracle Collaboration Suite Applications

Component Description

Oracle Calendar

Provides an enterprise-wide scheduling server

Oracle Calendar Application System

Provides the client framework for the enterprise-wide scheduling server

Oracle Collaboration Suite Search

Provides highly-configurable, all-in-one search solution across Oracle Collaboration Suite Applications.

Oracle Collaboration Suite Web Access

Provides a rich Web-based interface to mail and contacts

Oracle Content Services

A Content Management application for storing and sharing files

Oracle Discussions

Provides the online forums and threaded discussion service

Oracle Mail

Provides standards-based e-mail message delivery and retrieval facility

Oracle Mobile Collaboration

Provides access to content with mobile devices and voice gateways

Oracle Collaborative Portlets

Provides a rich portal interface to all Oracle Collaboration Suite components and services

Oracle Real-Time Collaboration

Provides Web conferencing and instant messaging service

Oracle Workspaces

Provides framework within which the collaborative efforts can be organized


6.3 Which Components Do I Need?

You deploy your applications on Applications instances. If you know what components you will be using, you can choose them during the installation. For example, if you need e-mail, content management, and real-time collaboration functionality, you can choose Oracle Mail, Oracle Content Services, and Oracle Real-Time Collaboration. You can also select Oracle Collaborative Portlets if you must provide an interface to Oracle Collaboration Suite components.

6.4 What are the Component Dependencies That I Should Keep in Mind?

This section contains the following topics:


Note:

You can not install Oracle Web Access Client as a standalone product.

6.4.1 Component Dependency on Oracle Mail

If you select Oracle Discussions, ensure that you have selected Oracle Mail. This is because Oracle Discussions is dependent on schemas in the Oracle Mail database.

If you select Oracle Discussions without selecting Oracle Mail, a Warning dialog box will be displayed during the installation. You must go back to the Select Components to Configure screen and select Oracle Mail to ensure that the component is installed and configured properly.

If you are installing Oracle Discussions against an existing Infrastructure that already has an Oracle Mail instance configured against it, and you did not select Oracle Mail, then a list of configured Oracle Mail domains will be displayed. Select an appropriate domain and continue with the installation.

Oracle Content Services, Oracle Real-time Collaboration, Oracle Voicemail & Fax, and Oracle Workspaces are not directly dependent on Oracle Mail. However, they use the same SMTP server as Oracle Mail. Therefore, if you select any of these Applications components without selecting Oracle Mail, an additional screen will be displayed during installation. You must specify the SMTP server host and port and continue with the installation.

6.4.2 Component Dependency on an Existing Instance of OracleAS Portal and Oracle Collaborative Portlets

During the installation of an Applications tier, the installer checks the OracleAS Metadata Repository for both OracleAS Portal and Oracle Collaborative Portlets schemas.

If both Oracle Collaborative Portlets and OracleAS Portal were not detected in the OracleAS Metadata Repository, then the Oracle Collaborative Portlets option is displayed in the Select Components to Configure screen, during the installation. Oracle Collaborative Portlets and OracleAS Portal will be detected in the Metadata Repository, only if you have already installed them on a different Applications tier.

If you do not choose to configure Oracle Collaborative Portlets, neither OracleAS Portal nor Oracle Collaborative Portlets will be configured. In Oracle Collaboration Suite installations, you cannot configure OracleAS Portal without Oracle Collaborative Portlets.

If you do choose to configure Oracle Collaborative Portlets:

  • If OracleAS Portal was detected in the OracleAS Metadata Repository then you have the option to create a new OracleAS Portal by overwriting the older instance, or use the existing OracleAS Portal. This could be the case if you previously installed a non-Oracle Collaboration Suite instance of OracleAS Portal.

  • If an OracleAS Portal installation is not detected in the OracleAS Metadata Repository, then the installer will configure both the Oracle Collaborative Portlets and OracleAS Portal on that Applications tier.

If both OracleAS Portal and Oracle Collaborative Portlets are detected in the OracleAS Metadata Repository, then Oracle Collaborative Portlets will not be offered in the Configurable Components panel.


Note:

If you choose to host instances of Oracle Collaborative Portlets on different Applications tiers than OracleAS Portal (for example, if OracleAS Portal is configured on appstier1 and Oracle Collaborative Portlets is configured on appstier2), then the images within the Oracle Collaborative Portlets will break.

This is because the images are stored with relative pathnames on the assumption that OracleAS Portal can locate Oracle Collaborative Portlets images on the same system.

To fix this problem:

  • Edit the ocsprovs.properties file in the Applications tier Oracle home that is hosting the OracleAS Portal instance with broken images:

    [ORACLE_HOME]/ocsprovs/classes/oracle/webdb/install/resource/
    ocsprovs.properties
    
    
  • Change each image path to point to the URL of an Applications tier hosting Oracle Collaborative Portlets.

  • Fix the Oracle Collaboration Suite logo from the OracleAS Portal configuration page. In other words, change the relative URL to an absolute URL of the Applications tier hosting Oracle Collaborative Portlets.


6.4.3 Component Dependency of OracleAS Portal on Oracle KnowledgeBase in Distributed Identity Management Architecture Installations

If you install Oracle Database 10g (10.1.0.2.0) and apply the Oracle Database 10g Release 1 (10.1.0.4.2) patch set for use as a MetaData Repository for a Distributed Identity Management architecture installation, the Oracle KnowledgeBase component must be installed in to that Database before running the Metadata Repository Configuration Assistant (MRCA). The Oracle KnowledgeBase is located on the Database Companion CD. This is because Oracle KnowledgeBase is required for proper operation of the OracleAS Portal that is part of Oracle Collaboration Suite.


See Also:

  • Section 8.1.2.3 for detailed information on Distributed Identity Management Architecture

  • Chapter 9 for detailed information on Distributed Identity Management Architecture installation


6.5 How Can I Determine the Port Numbers Used by Components?

During installation, you might need to know port numbers used by certain components. For example, when you install Applications, the installer prompts for the Oracle Internet Directory port.

You can get a list of port numbers in the following ways:

6.6 Can I Install Oracle Collaboration Suite Applications Against an Upgraded Oracle Internet Directory?

If you plan to install Applications against an Oracle Internet Directory that was upgraded from an earlier version, make sure you followed the steps on upgrading Oracle Internet Directory as documented in the Oracle Collaboration Suite Upgrade Guide.

6.7 Can I Configure Additional Applications-Tier Components After Installation?

After installing Oracle Collaboration Suite Applications, you may decide that you need a component that you did not select during installation. For example, you selected Oracle Mail, Oracle Content Services, and Oracle Calendar and much later you realize that you need Oracle Collaboration Suite Search as well.

The installer installs all the components, irrespective of the components you select. However only those components that you select during installation are configured.

You can use Oracle Collaboration Suite Control to configure any components that were not configured during the installation.

If you plan to configure OracleAS Portal after Oracle Collaboration Suite Search by using Oracle Collaboration Suite Console (Enterprise Manager), then you might not be able to access

http://<apptier_host>:<http_port>/ultrasearch/query/usearch.jsp

To resolve this problem, on the computer where Oracle Collaboration Suite Applications are installed, convert the following lines $ORACLE_HOME/Apache/Apache/conf/mod_oc4j.conf in to comments:

Oc4jMount /ultrasearch/query OC4J_Portal
Oc4jMount /ultrasearch/query/* OC4J_Portal

The preceding lines must look as follows:

#Oc4jMount /ultrasearch/query OC4J_Portal
#Oc4jMount /ultrasearch/query/* OC4J_Portal

6.8 Can I Upgrade and Expand Oracle Collaboration Suite 10g Applications at the Same Time?

To upgrade Oracle Collaboration Suite 10g Applications and expand it at the same time, you must perform two procedures:

  1. Upgrade Oracle Collaboration Suite 10g Applications. This procedure is documented in the Oracle Collaboration Suite Upgrade Guide.

  2. Expand Oracle Collaboration Suite 10g Applications. Refer to Section 6.7 for details.

6.9 Can I Use a Specific Oracle Calendar Server Node ID During the Installation?

This section contains the following topics:

6.9.1 Selecting a Node ID

During the installation of Applications tier, an Oracle Calendar Server node ID is automatically selected for you when the node is configured. However, there may be cases when you might want to use a specific node ID while configuring a new Oracle Calendar Server.


Note:

This is recommended only for expert users, who have prior knowledge or have done this earlier.

To specify a particular Oracle Calendar Server node number during the configuration, then use the following command to start the installation:

./runInstaller oracle.cal.server:s_nodeID="1234"

Note:

Please ensure that the quotes enclosing nodeID value must be passed correctly to the installer. You must ensure to escape them properly, if required. For example, you can use the following in tcsh shell:
./runInstaller oracle.cal.server:s_nodeID=\"1234\"

If you fail to do so, the configuration option will be ignored and the default values will be used instead.


6.9.2 Not Connecting a Node

While configuring a new Oracle Calendar Server, any slave nodes are automatically connected to its node network. Use the following command to disable this feature:

./runInstaller oracle.cal.server:s_override="-noconnectnodes"

Note:

Please ensure that the quotes enclosing nodeID value must be passed correctly to the installer. You must ensure to escape them properly, if required. For example, you can use the following in tcsh shell:
./runInstaller oracle.cal.server:s_override=\"-noconnectnodes\"

If you fail to do so, the configuration option will be ignored and the default values will be used instead.


6.10 Can I Update An Existing Oracle Collaboration Suite Release 10.1.1.0.2 Installation to Oracle Collaboration Suite Release 10.1.2?

If you already have Oracle Collaboration Suite 10.1.1.0.2 installed, then first ensure that JAVA_POOL_SIZE is set to 128 MB or more, then you must apply Oracle Collaboration Suite 10.1.2 patch set to update this previous release to Oracle Collaboration Suite 10.1.2 and then apply the OracleAS 10.1.2.1 patch set. These patch sets are available for download from OracleMetaLink at

http://metalink.oracle.com/

If your Oracle Collaboration Suite installation is distributed across two or more computers, then the patch sets must first be applied to the Oracle Home for Oracle Collaboration Suite Infrastructure and then to the Oracle Home for the Applications tier.

However, for a single-computer installation, the patches must be applied twice on the same system. First to the Oracle Home for Oracle Collaboration Suite Infrastructure and then to the Oracle Home for the Applications tier.

You must use Oracle Universal Installer to apply these patch sets.

After applying the patch sets, it is recommended that you restart all the tiers (Infrastructure tier, Database tier (if seperate), and the Applications tier) to ensure that all components pick up the latest system information and that there is no discrepancy between the environments in which the process run in and the actual values in the configuration files and network settings.

6.11 Installing Oracle Collaboration Suite Applications

This section describes the screens of the installation process of Oracle Collaboration Suite 10g Applications.

This section covers the following topics:

6.11.1 Preinstallation Tasks

You must perform the preinstallation tasks discussed in the following sections:

6.11.1.1 Sendmail-Related Tasks

Check if sendmail is running using the following command:

prompt> ps -elf | grep sendmail

If sendmail is running, shut it down as follows:

prompt> /sbin/init.d/sendmail stop

You can also disable sendmail by using the preceding command.

6.11.1.2 Oracle Collaboration Suite Search-Related Tasks

If you do not have the Oracle Internet Directory credentials with which you installed the associated Oracle Collaboration Suite Database, then perform the following steps:

If you are configuring Oracle Collaboration Suite Search as a part of your Applications tier, then you must provide the same Oracle Internet Directory credentials that you provided for installaling Oracle Collaboration Suite Database.

  1. Navigate to the Oracle Collaboration Suite Search Store using the oidadmin tool.

    The path to Oracle Collaboration Suite Search back end is as follows:

    Entry Management, your_realm, cn=Products, cn=Portal, cn=UltraSearch, cn=Database Instances, cn=orclApplicationCommonName=your_Search_Store

  2. Add the Oracle Internet Directory user as a unique menber of the cn=Component Owners node for the Oracle Collaboration Suite Search store.

By performing the preceding steps, this Oracle Internet Directory user will be able to see the Oracle Collaboration Suite Search store as an available Database during the installation of Applications tier.

6.11.2 First Few Screens of the Installation

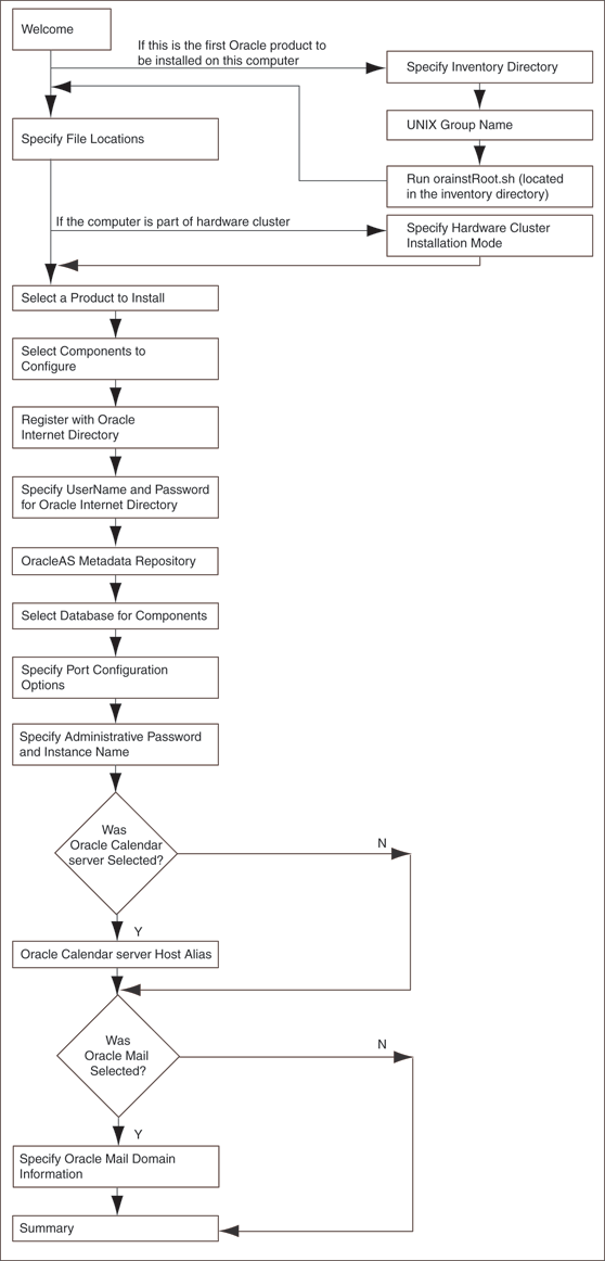
Figure 6-1 summarizes the screen sequence for installing Oracle Collaboration Suite 10g Applications.

Figure 6-1 Sequence of the Screens During Oracle Collaboration Suite Applications Installation

Description of Figure 6-1 follows
Description of "Figure 6-1 Sequence of the Screens During Oracle Collaboration Suite Applications Installation"


Note:

Oracle Universal Installer uses the /etc/hosts file to determine the host name. The host name that you specified in the hosts file may or may not be fully qualified. However, host names that are not fully qualified may not be usable outside the domain.

For example, if the fully-qualified domain name for a server is myserver.acme.uk, and the hosts file only registers the name myserver, then clients in the acme.co.uk domain have no trouble communicating with this host. However connections made by users in the acme.co.de domain may fail.

Also, ensure that the host name that you specify corresponds exactly to the host name you have, whether fully qualified or not.


Table 6-2 describes the first few screens of the installation.

Table 6-2 First Few Screens of Oracle Collaboration Suite 10g Applications Installation

Step Screen Action

1.

None

Start the installer. Refer to Section 3.4, "Starting Oracle Universal Installer".

2.

Select Installation Method

Select Advanced Installation.

Note: Refer to Section 1.8.1 for detailed information on Basic and Advanced installations.

Click Next.

3.

Specify Inventory Directory and Credentials

(Advanced installation only)

This screen appears only if this is the first installation of any Oracle product on this computer.

Enter the full path for the inventory directory: Enter a full path to a directory for the installer files. Enter a directory that is different from the Oracle home directory for the product files.

Example: /private/oracle/oraInventory

Click OK.

4.

UNIX Group Name

(Advanced installation only)

This screen appears only if this is the first installation of any Oracle product on this computer.

Enter the name of the operating system group to have write permission for the inventory directory.

Example: dba

Click Next.

5.

Run orainstRoot.sh

(Advanced installation only)

This screen appears only if this is the first installation of any Oracle product on this computer.

Run the orainstRoot.sh script in a different shell as the root user. The script is located in the oraInventory directory.

Click Continue.

6.

Specify File Locations

(Advanced installation only)

Enter the full path of the Source directory in the Path field for Source, if required.

Name: Enter a name to identify this Oracle home. The name cannot contain spaces, and has a maximum length of 16 characters.

Example: OH_apptier_10_1_2

Destination Path: Enter the full path to the destination directory. This is the Oracle home. If the directory does not exist, the installer creates it. To create the directory beforehand, create it as the oracle user. Do not create it as the root user.

Example: /private/oracle/OH_apptier_10_1_2

Click Next.

7.

Specify Hardware Cluster Installation Mode

(Advanced installation only)

This screen appears only if the computer is part of a hardware cluster.

When you are installing Applications, select Local Installation because hardware cluster is not supported for Applications.

Click Next.

8.

Select a Product to Install

(Advanced installation only)

Select Oracle Collaboration Suite Applications 10.1.2.0.0 to install Applications.

Click Next.

9.

Language Selection

(Advanced installation only)

This screen enables you to select the language in which Oracle Collaboration Suite components will run.

Select the required language or languages from the Available Languages list and add them to the Selected Languages list.

Click Next.



See Also:

Section 1.8.1 for detailed information on Basic installation

6.11.3 Component Installation Screens

Table 6-3 describes the component install screens of the installer.

Table 6-3 Component Installation Screens for Oracle Collaboration Suite 10g Applications

Step Screen Action

1.

Select Components to Configure

(Advanced installation only)

Select the components that you would like to configure during the installation. The selected components will automatically start at the end of the installation.

Note: If you select Oracle Discussions, ensure that you have selected Oracle Mail. This is because Oracle Discussions is dependent on schemas in Oracle Mail database. If you select this component without selecting Oracle Mail, you might get a warning during the installation. You can continue with the installation. However, later, you must install Oracle Mail to ensure that this component functions properly.

Note: You can also configure any component after installation. Refer to Section 6.7.

Click Next.

2.

Register with Oracle Internet Directory

(Advanced installation only)

Host: Enter the name of the computer where Oracle Internet Directory is running.

Port: Enter the port number at which Oracle Internet Directory is listening. If you do not know the port number, refer to Section 6.5.

Use SSL to connect to Oracle Internet Directory: Select this option if you want Oracle Collaboration Suite components to use only SSL to connect to Oracle Internet Directory.

Click Next.

3.

Specify OID Login

(Advanced installation only)

Username: Enter the user name to use to log in to Oracle Internet Directory.

Password: Enter the user password.

Click Next.

Note: Use cn=orcladmin as the user name if you are the Oracle Internet Directory Superuser.

4.

OracleAS Metadata Repository

(Advanced installation only)

Database Connection String: Select the OracleAS Metadata Repository that you want to use for this Applications tier instance. The installer will register this instance with the selected OracleAS Metadata Repository.

Click Next.

5.

Select Database for Components

(Advanced installation only)

This screen shows the database to be used for each of the components that were earlier selected in the "Select Components to Configure" screen.

Click Next.

Note: If multiple instances of Oracle Collaboration Suite Databases are available in Oracle Internet Directory, then you must click on the Database Name column and then select the correct database for each component from the drop-down list. However, when you click Next to go to the next screen, the selection might not be retained. To ensure that the selection is retained, you must click the Database Name column again after selecting the required database for each component.

6.

Specify Port Configuration Options

(Advanced installation only)

Select the method in which you want the ports to be configured for Oracle Collaboration Suite.

Click Next.

Note: If you manually configure the ports, then you must specify the port values for each port.

Note: The Automatic Port Selection option only uses ports in the range 7777-7877 for Web Cache HTTP Listen port and 4443-4543 for Web Cache HTTP Listen with SSL. If you need to set the port numbers as 80 for Web Cache HTTP Listen port and 443 for Web Cache HTTP Listen with SSL, then you must select the Manually Specify Ports option.

7.

Specify Administrative Password and Instance Name

(Advanced installation only)

Instance Name: Specify the name of the OracleAS instance for the Oracle Collaboration Suite administrative accounts.

Administrative Password: Specify the initial password for the Oracle Collaboration Suite administrative accounts.

Confirm Password: Confirm the password.

Click Next.

8.

Oracle Calendar Server Host Alias

(Advanced installation only)

Host or Alias: Specify either the host address or the alias of the Calendar server instance.

Note: Preferably, use an alias that has been created for the Oracle Calendar server instance. For example, suppose that your Applications tier host name is apptier1.mycompany.com. An alias or CNAME entry, say calendar.mycomany.com would be created in the Domain Name Service (DNS) system to point to apptier1.mycompany.com. During the installation, you would specify the alias calendar.mycomany.com on this screen. By doing so, the Calendar will be unaffected by host name or IP address changes; only the DNS record of the Calendar will need be updated to reflect the change.

In addition, it is important to note that the short version of the alias must also be resolvable. This is because the DAS section in the unison.ini file does not use the fully qualified alias. Also, Oracle Universal Installer attempts to set up the nodes network during installation. As a result, you must ensure that all aliases exist in all the related Applications tiers.

Click Next.

Note: Oracle recommends that you use alias in place of host name if later you want to move the calendar server instance or change the host name. Specify the host name if an alias is not configured.

9.

Specify Oracle Mail Domain Information

(Advanced installation only)

Local Domain: Specify the domain of the local network for IMAP/SMTP, or other mail protocols.

Click Next.



Note:

If at any time during the installation (before you click Install) you need to make changes to the list of applications that you want configured, then you must exit out of the installation and restart it.

6.11.4 Last Few Screens of the Installation

Table 6-4 describes the remaining screens of the installation.

Note that most installation procedures in this chapter refer to this section as their end point.

Table 6-4 Remaining Screens of Oracle Collaboration Suite 10g Applications Installation

Step Screen Action

1.

Summary

Verify your selections and click Install.

2.

Install Progress

This screen displays the progress of the installation.

3.

Run root.sh

Note: Do not run the root.sh script until this dialog appears.

  1. When you see this dialog, run the root.sh script in a different shell as the root user. The script is located in the Oracle home directory of this instance.

  2. Click OK.

4.

Configuration Assistants

This screen shows the progress of the configuration assistants. Configuration assistants configure components.

Note: In case of failure of Oracle Search Configuration Assistant, refer to If Oracle Search Configuration Assistant Fails for more information on how to resolve this problem.

Note: If all configuration assistants except Calendar Configuration Assistant succeed, then refer to If Oracle Calendar Configuration Assistant Fails resolve this problem.

Note: In case of failure of Oracle Mail Information Storage Configuration Assistant, refer to If Oracle Mail Information Store Configuration Assistant Fails for more information on how to resolve this problem.

5.

End of Installation

Click Exit to quit the installer.



Note:

The information displayed at the end of the installation is also available in the $ORACLE_HOME/install/setupinfo.txt file. This file contains summarized information about Oracle Collaboration Suite and links to the URLs.

If Oracle Search Configuration Assistant Fails

If Oracle Internet Directory and Oracle Collaboration Suite Database use different SSL modes, for example if you use Oracle Internet Directory in the SSL-only mode, but Oracle Collaboration Suite Database is configured in the non-SSL, then the Oracle Search Configuration Assistant will fail during the Applications tier installation.

In this case, update the Oracle Internet Directory mode information in the Database as follows:

  1. Log on to Oracle Collaboration Suite Database as the dba user.

  2. Update the following values in the wk$sys_config table to the new Oracle Internet Directory settings:

    • OID_PORT as Oracle Internet Directory non-SSL port

    • OID_SSL_PORT as Oracle Internet Directory SSL port

    • SSL_ONLY_MODE as Y for SSL-only mode and N for non-SSL mode

  3. Log out of Oracle Collaboration Suite Database.

  4. Restart Oracle Search Configuration Assistant.

If Oracle Calendar Configuration Assistant Fails

On the related Applications tier node, if there is a local firewall running that prevents incoming connections, all the configuration assistants on the additional Applications tier will be successful except the Oracle Calendar Configuration Assistant. The following error will be reported:

Error: Could not connect this node to the Calendar node network. Error: Please ensure that the masternode calendar server located on : is running, and that any other slave nodes connected to this masternode are also running. Please retry the configuration assistant once this is verified. If this masternode is no longer valid, please disassociate it from your OID and retry the configuration assistant so that the current installation may become the masternode.

Error: Cause of failure is java.io.IOException: /appl/oracle/product/midtier/ocal/bin/uninode returned 1.

This error message is misleading because you can connect to the master node. This problem occurs because the master node can not establish a connection back to the Applications tier on which you are performing the installation.To resolve this issue, either disable the local firewall on the master node or open the required ports.

If Oracle Mail Information Store Configuration Assistant Fails

Oracle Mail Information Store Configuration Assistant can fail in following cases:

Use of Non-Default Database

If you install Oracle Collaboration Suite 10.1.1.0.2 with a non-default Oracle Mail Information Store, then during the installation, the upgrade_mailstore.pl script is called instead of the config_mailstore.pl script. As a result, the required entries in Oracle Internet Directory for the Oracle Mail Information Store are not created:

cn=um_system,cn=emailservercontainer,cn=products,cn=oraclecontext

However, the installer returns success for the installation, but at the time of Applications-tier installation, OUI stops with the following error:

Database Information is unavailable for the following product:
Oracle Mail
Please choose another Database

The error occurs because, the required Oracle Internet Directory entries were not created. To resolve this problem, manually run the config_mailstore script twice to set the necessary Oracle Internet Directory entries as follows:

$ORACLE_HOME/perl/bin/perl> ./oes/bin/config_mailstore.pl $ORACLE_HOME <globalDBname> <sys password> <es_mail password> <ldap host> <ldap port> cn=orcladmin <orcladmin password> <passwords encrypted> <OID SSL> fs <DB location>

Use of Incomplete Value for globalDBname Parameter

Oracle Mail Information Store Configuration Assistant fails if you use an Oracle Collaboration Suite Database with short ( (without domain part) globalDBname parameter value. For example, if the value of this parameter is ocsdb instead of ocsdb.com, then the configuration assistant will fail.

To resolve this problem, avoid the use of short value for the globalDBname parameter. You can also perform any of the following solutions:

  • Apply patch set for Bug 4573898 from OracleMetaLink.

  • Perform the following steps:

    1. Use the oidadmin tool to navigate to the entry "cn=OCSDB,cn=OracleContext".

    2. Modify the orcldbglobalname attribute from ocsdb to ocsdb.com.

    3. Save the changes.

    4. In the Oracle Universal Installer screen, select Oracle Mail Information Store Configuration Assistant and click Retry.

    5. Uisng the oidadmin tool, revert the value of the orcldbglobalname attribute back to ocsdb.