| Oracle® Streams Replication Administrator's Guide 10g Release 2 (10.2) Part Number B14228-02 |
|
|
View PDF |
This chapter illustrates an example of a multiple-source replication environment that can be constructed using Streams.
This chapter contains these topics:
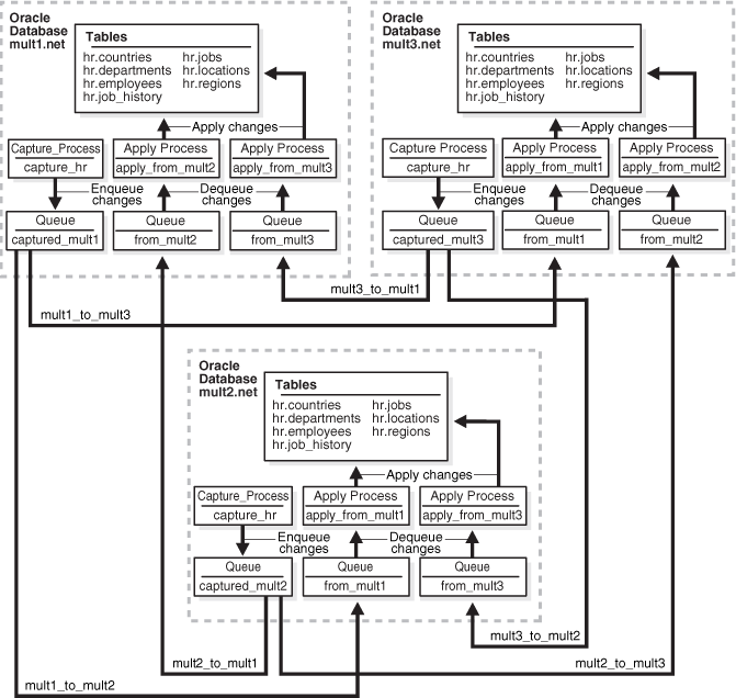
This example illustrates using Streams to replicate data for a schema among three Oracle databases. DML and DDL changes made to tables in the hr schema are captured at all databases in the environment and propagated to each of the other databases in the environment.
Figure 20-1 provides an overview of the environment.
Figure 20-1 Sample Environment that Shares Data from Multiple Databases

As illustrated in Figure 20-1, all of the databases will contain the hr schema when the example is complete. However, at the beginning of the example, the hr schema exists only at mult1.net. During the example, you instantiate the hr schema at mult2.net and mult3.net.
In this example, Streams is used to perform the following series of actions:
After instantiation, the capture process at each database captures DML and DDL changes for all of the tables in the hr schema and enqueues them into a local queue.
Propagations at each database propagate these changes to all of the other databases in the environment.
The apply processes at each database apply changes in the hr schema received from the other databases in the environment.
This example avoids sending changes back to their source database by using the default apply tag for the apply processes. When you create an apply process, the changes applied by the apply process have redo entries with a tag of '00' (double zero) by default. These changes are not recaptured because, by default, rules created by the DBMS_STREAMS_ADM package have an is_null_tag()='Y' condition by default, and this condition ensures that each capture process captures a change in a redo entry only if the tag for the redo entry is NULL.
The following prerequisites must be completed before you begin the example in this chapter.
Set the following initialization parameters to the values indicated at each database in the Streams environment:
GLOBAL_NAMES: This parameter must be set to true. Make sure the global names of the databases are mult1.net, mult2.net, and mult3.net.
JOB_QUEUE_PROCESSES: This parameter must be set to at least 2 because each database propagates messages. It should be set to the same value as the maximum number of jobs that can run simultaneously plus one.
COMPATIBLE: This parameter must be set to 10.2.0 or higher.
Make sure the PROCESSES and SESSIONS initialization parameters are set high enough for all of the Streams clients used in this example. This example configures one capture process, two propagations, and two apply processes at each database.
STREAMS_POOL_SIZE: Optionally set this parameter to an appropriate value for each database in the environment. This parameter specifies the size of the Streams pool. The Streams pool stores messages in a buffered queue and is used for internal communications during parallel capture and apply. When the SGA_TARGET initialization parameter is set to a nonzero value, the Streams pool size is managed by Automatic Shared Memory Management.
|
Attention: You might need to modify other initialization parameter settings for this example to run properly. |
|
See Also: Oracle Streams Concepts and Administration for information about other initialization parameters that are important in a Streams environment |
Any database producing changes that will be captured must be running in ARCHIVELOG mode. In this example, all databases are capturing changes, and so all databases must be running in ARCHIVELOG mode.
|
See Also: Oracle Database Administrator's Guide for information about running a database inARCHIVELOG mode |
Configure your network and Oracle Net so that all three databases can communicate with each other.
This examples creates a new user to function as the Streams administrator (strmadmin) at each database and prompts you for the tablespace you want to use for this user's data. Before you start this example, either create a new tablespace or identify an existing tablespace for the Streams administrator to use at each database. The Streams administrator should not use the SYSTEM tablespace.
This section illustrates how to set up users and create queues and database links for a Streams replication environment that includes three Oracle databases. The remaining parts of this example depend on the users and queues that you configure in this section.
Complete the following steps to set up the users and to create the queues at all of the databases.
|
Note: If you are viewing this document online, then you can copy the text from the "BEGINNING OF SCRIPT" line after this note to the next "END OF SCRIPT" line into a text editor and then edit the text to create a script for your environment. Run the script with SQL*Plus on a computer that can connect to all of the databases in the environment. |
/************************* BEGINNING OF SCRIPT ******************************
Step 1 Show Output and Spool Results
Run SET ECHO ON and specify the spool file for the script. Check the spool file for errors after you run this script.
*/ SET ECHO ON SPOOL streams_setup_mult.out /*
Step 2 Set Up Users at mult1.net
Connect to mult1.net as SYSTEM user.
*/ CONNECT SYSTEM/MANAGER@mult1.net /*
Create the Streams administrator named strmadmin and grant this user the necessary privileges. These privileges enable the user to manage queues, execute subprograms in packages related to Streams, create rule sets, create rules, and monitor the Streams environment by querying data dictionary views and queue tables. You can choose a different name for this user.
|
Note:
|
|
See Also: Oracle Streams Concepts and Administration for more information about configuring a Streams administrator |
*/
GRANT DBA TO strmadmin IDENTIFIED BY strmadminpw;
ACCEPT streams_tbs PROMPT 'Enter Streams admin tablespace on mult1.net: '
ALTER USER strmadmin DEFAULT TABLESPACE &streams_tbs
QUOTA UNLIMITED ON &streams_tbs;
/*
Step 3 Create the ANYDATA Queue at mult1.net
Connect as the Streams administrator at mult1.net.
*/ CONNECT strmadmin/strmadminpw@mult1.net /*
Run the SET_UP_QUEUE procedure to create the following queues:
The captured_mult1 queue to hold changes captured at the mult1.net database and propagated to other databases.
The from_mult2 queue to hold changes captured at the mult2.net database and propagated to the mult1.net database to be applied.
The from_mult3 queue to hold changes captured at the mult3.net database and propagated to the mult1.net database to be applied.
Running the SET_UP_QUEUE procedure performs the following actions for each queue:
Creates a queue table that is owned by the Streams administrator (strmadmin) and that uses the default storage of this user.
Creates an ANYDATA queue that is owned by the Streams administrator (strmadmin).
Starts the queue.
*/
BEGIN
DBMS_STREAMS_ADM.SET_UP_QUEUE(
queue_table => 'strmadmin.captured_mult1_table',
queue_name => 'strmadmin.captured_mult1');
END;
/
BEGIN
DBMS_STREAMS_ADM.SET_UP_QUEUE(
queue_table => 'strmadmin.from_mult2_table',
queue_name => 'strmadmin.from_mult2');
END;
/
BEGIN
DBMS_STREAMS_ADM.SET_UP_QUEUE(
queue_table => 'strmadmin.from_mult3_table',
queue_name => 'strmadmin.from_mult3');
END;
/
/*
Step 4 Create the Database Links at mult1.net
Create database links from the current database to the other databases in the environment.
*/ CREATE DATABASE LINK mult2.net CONNECT TO strmadmin IDENTIFIED BY strmadminpw USING 'mult2.net'; CREATE DATABASE LINK mult3.net CONNECT TO strmadmin IDENTIFIED BY strmadminpw USING 'mult3.net'; /*
Step 5 Prepare the Tables at mult1.net for Latest Time Conflict Resolution
This example will configure the tables in the hr schema for conflict resolution based on the latest time for a transaction.
Connect to mult1.net as the hr user.
*/ CONNECT hr/hr@mult1.net /*
Add a time column to each table in the hr schema.
*/ ALTER TABLE hr.countries ADD (time TIMESTAMP WITH TIME ZONE); ALTER TABLE hr.departments ADD (time TIMESTAMP WITH TIME ZONE); ALTER TABLE hr.employees ADD (time TIMESTAMP WITH TIME ZONE); ALTER TABLE hr.job_history ADD (time TIMESTAMP WITH TIME ZONE); ALTER TABLE hr.jobs ADD (time TIMESTAMP WITH TIME ZONE); ALTER TABLE hr.locations ADD (time TIMESTAMP WITH TIME ZONE); ALTER TABLE hr.regions ADD (time TIMESTAMP WITH TIME ZONE); /*
Create a trigger for each table in the hr schema to insert the time of a transaction for each row inserted or updated by the transaction.
*/
CREATE OR REPLACE TRIGGER hr.insert_time_countries
BEFORE
INSERT OR UPDATE ON hr.countries FOR EACH ROW
BEGIN
-- Consider time synchronization problems. The previous update to this
-- row might have originated from a site with a clock time ahead of the
-- local clock time.
IF :OLD.TIME IS NULL OR :OLD.TIME < SYSTIMESTAMP THEN
:NEW.TIME := SYSTIMESTAMP;
ELSE
:NEW.TIME := :OLD.TIME + 1 / 86400;
END IF;
END;
/
CREATE OR REPLACE TRIGGER hr.insert_time_departments
BEFORE
INSERT OR UPDATE ON hr.departments FOR EACH ROW
BEGIN
IF :OLD.TIME IS NULL OR :OLD.TIME < SYSTIMESTAMP THEN
:NEW.TIME := SYSTIMESTAMP;
ELSE
:NEW.TIME := :OLD.TIME + 1 / 86400;
END IF;
END;
/
CREATE OR REPLACE TRIGGER hr.insert_time_employees
BEFORE
INSERT OR UPDATE ON hr.employees FOR EACH ROW
BEGIN
IF :OLD.TIME IS NULL OR :OLD.TIME < SYSTIMESTAMP THEN
:NEW.TIME := SYSTIMESTAMP;
ELSE
:NEW.TIME := :OLD.TIME + 1 / 86400;
END IF;
END;
/
CREATE OR REPLACE TRIGGER hr.insert_time_job_history
BEFORE
INSERT OR UPDATE ON hr.job_history FOR EACH ROW
BEGIN
IF :OLD.TIME IS NULL OR :OLD.TIME < SYSTIMESTAMP THEN
:NEW.TIME := SYSTIMESTAMP;
ELSE
:NEW.TIME := :OLD.TIME + 1 / 86400;
END IF;
END;
/
CREATE OR REPLACE TRIGGER hr.insert_time_jobs
BEFORE
INSERT OR UPDATE ON hr.jobs FOR EACH ROW
BEGIN
IF :OLD.TIME IS NULL OR :OLD.TIME < SYSTIMESTAMP THEN
:NEW.TIME := SYSTIMESTAMP;
ELSE
:NEW.TIME := :OLD.TIME + 1 / 86400;
END IF;
END;
/
CREATE OR REPLACE TRIGGER hr.insert_time_locations
BEFORE
INSERT OR UPDATE ON hr.locations FOR EACH ROW
BEGIN
IF :OLD.TIME IS NULL OR :OLD.TIME < SYSTIMESTAMP THEN
:NEW.TIME := SYSTIMESTAMP;
ELSE
:NEW.TIME := :OLD.TIME + 1 / 86400;
END IF;
END;
/
CREATE OR REPLACE TRIGGER hr.insert_time_regions
BEFORE
INSERT OR UPDATE ON hr.regions FOR EACH ROW
BEGIN
IF :OLD.TIME IS NULL OR :OLD.TIME < SYSTIMESTAMP THEN
:NEW.TIME := SYSTIMESTAMP;
ELSE
:NEW.TIME := :OLD.TIME + 1 / 86400;
END IF;
END;
/
/*
Step 6 Set Up Users at mult2.net
Connect to mult2.net as SYSTEM user.
*/ CONNECT SYSTEM/MANAGER@mult2.net /*
Create the Streams administrator named strmadmin and grant this user the necessary privileges. These privileges enable the user to manage queues, execute subprograms in packages related to Streams, create rule sets, create rules, and monitor the Streams environment by querying data dictionary views and queue tables. You can choose a different name for this user.
|
Note:
|
|
See Also: Oracle Streams Concepts and Administration for more information about configuring a Streams administrator |
*/
GRANT DBA TO strmadmin IDENTIFIED BY strmadminpw;
ACCEPT streams_tbs PROMPT 'Enter Streams admin tablespace on mult2.net: '
ALTER USER strmadmin DEFAULT TABLESPACE &streams_tbs
QUOTA UNLIMITED ON &streams_tbs;
/*
Step 7 Create the ANYDATA Queue at mult2.net
Connect as the Streams administrator at mult2.net.
*/ CONNECT strmadmin/strmadminpw@mult2.net /*
Run the SET_UP_QUEUE procedure to create the following queues:
The captured_mult2 queue to hold changes captured at the mult2.net database and propagated to other databases.
The from_mult1 queue to hold changes captured at the mult1.net database and propagated to the mult2.net database to be applied.
The from_mult3 queue to hold changes captured at the mult3.net database and propagated to the mult2.net database to be applied.
Running the SET_UP_QUEUE procedure performs the following actions for each queue:
Creates a queue table that is owned by the Streams administrator (strmadmin) and that uses the default storage of this user.
Creates an ANYDATA queue that is owned by the Streams administrator (strmadmin).
Starts the queue.
*/
BEGIN
DBMS_STREAMS_ADM.SET_UP_QUEUE(
queue_table => 'strmadmin.captured_mult2_table',
queue_name => 'strmadmin.captured_mult2');
END;
/
BEGIN
DBMS_STREAMS_ADM.SET_UP_QUEUE(
queue_table => 'strmadmin.from_mult1_table',
queue_name => 'strmadmin.from_mult1');
END;
/
BEGIN
DBMS_STREAMS_ADM.SET_UP_QUEUE(
queue_table => 'strmadmin.from_mult3_table',
queue_name => 'strmadmin.from_mult3');
END;
/
/*
Step 8 Create the Database Links at mult2.net
Create database links from the current database to the other databases in the environment.
*/ CREATE DATABASE LINK mult1.net CONNECT TO strmadmin IDENTIFIED BY strmadminpw USING 'mult1.net'; CREATE DATABASE LINK mult3.net CONNECT TO strmadmin IDENTIFIED BY strmadminpw USING 'mult3.net'; /*
Step 9 Drop All of the Tables in the hr Schema at mult2.net
This example illustrates instantiating the tables in the hr schema at mult2.net by importing these tables from mult1.net into mult2.net. You must drop the tables in the hr schema at mult2.net for the instantiation portion of this example to work properly.
|
Attention: If you complete the following steps and drop the tables in thehr schema at mult2.net, then you should complete the remaining steps of this example to reinstantiate the hr schema. If the hr schema does not exist in an Oracle database, then some examples in the Oracle documentation set can fail. |
Connect as hr at mult2.net.
*/ CONNECT hr/hr@mult2.net /*
Drop all tables in the hr schema in the mult2.net database.
*/ DROP TABLE hr.countries CASCADE CONSTRAINTS; DROP TABLE hr.departments CASCADE CONSTRAINTS; DROP TABLE hr.employees CASCADE CONSTRAINTS; DROP TABLE hr.job_history CASCADE CONSTRAINTS; DROP TABLE hr.jobs CASCADE CONSTRAINTS; DROP TABLE hr.locations CASCADE CONSTRAINTS; DROP TABLE hr.regions CASCADE CONSTRAINTS; /*
Step 10 Set Up Users at mult3.net
Connect to mult3.net as SYSTEM user.
*/ CONNECT SYSTEM/MANAGER@mult3.net /*
Create the Streams administrator named strmadmin and grant this user the necessary privileges. These privileges enable the user to manage queues, execute subprograms in packages related to Streams, create rule sets, create rules, and monitor the Streams environment by querying data dictionary views and queue tables. You can choose a different name for this user.
|
Note:
|
|
See Also: Oracle Streams Concepts and Administration for more information about configuring a Streams administrator |
*/
GRANT DBA TO strmadmin IDENTIFIED BY strmadminpw;
ACCEPT streams_tbs PROMPT 'Enter Streams admin tablespace on mult3.net: '
ALTER USER strmadmin DEFAULT TABLESPACE &streams_tbs
QUOTA UNLIMITED ON &streams_tbs;
/*
Step 11 Create the ANYDATA Queue at mult3.net
Connect as the Streams administrator at mult3.net.
*/ CONNECT strmadmin/strmadminpw@mult3.net /*
Run the SET_UP_QUEUE procedure to create the following queues:
The captured_mult3 queue to hold changes captured at the mult3.net database and propagated to other databases.
The from_mult1 queue to hold changes captured at the mult1.net database and propagated to the mult3.net database to be applied.
The from_mult2 queue to hold changes captured at the mult2.net database and propagated to the mult3.net database to be applied.
Running the SET_UP_QUEUE procedure performs the following actions for each queue:
Creates a queue table that is owned by the Streams administrator (strmadmin) and that uses the default storage of this user.
Creates an ANYDATA queue that is owned by the Streams administrator (strmadmin).
Starts the queue.
*/
BEGIN
DBMS_STREAMS_ADM.SET_UP_QUEUE(
queue_table => 'strmadmin.captured_mult3_table',
queue_name => 'strmadmin.captured_mult3');
END;
/
BEGIN
DBMS_STREAMS_ADM.SET_UP_QUEUE(
queue_table => 'strmadmin.from_mult1_table',
queue_name => 'strmadmin.from_mult1');
END;
/
BEGIN
DBMS_STREAMS_ADM.SET_UP_QUEUE(
queue_table => 'strmadmin.from_mult2_table',
queue_name => 'strmadmin.from_mult2');
END;
/
/*
Step 12 Create the Database Links at mult3.net
Create database links from the current database to the other databases in the environment.
*/ CREATE DATABASE LINK mult1.net CONNECT TO strmadmin IDENTIFIED BY strmadminpw USING 'mult1.net'; CREATE DATABASE LINK mult2.net CONNECT TO strmadmin IDENTIFIED BY strmadminpw USING 'mult2.net'; /*
Step 13 Drop All of the Tables in the hr Schema at mult3.net
This example illustrates instantiating the tables in the hr schema at mult3.net by importing these tables from mult1.net into mult3.net. You must drop the tables in the hr schema at mult3.net for the instantiation portion of this example to work properly.
|
Attention: If you complete the following steps and drop the tables in thehr schema at mult3.net, then you should complete the remaining steps of this example to reinstantiate the hr schema. If the hr schema does not exist in an Oracle database, then some examples in the Oracle documentation set can fail. |
Connect as hr at mult3.net.
*/ CONNECT hr/hr@mult3.net /*
Drop all tables in the hr schema in the mult3.net database.
*/ DROP TABLE hr.countries CASCADE CONSTRAINTS; DROP TABLE hr.departments CASCADE CONSTRAINTS; DROP TABLE hr.employees CASCADE CONSTRAINTS; DROP TABLE hr.job_history CASCADE CONSTRAINTS; DROP TABLE hr.jobs CASCADE CONSTRAINTS; DROP TABLE hr.locations CASCADE CONSTRAINTS; DROP TABLE hr.regions CASCADE CONSTRAINTS; /*
Step 14 Check the Spool Results
Check the streams_setup_mult.out spool file to ensure that all actions finished successfully after this script is completed.
*/ SET ECHO OFF SPOOL OFF /*************************** END OF SCRIPT ******************************/
Complete the following steps to configure a Streams environment that shares information from multiple databases.
Create One Apply Process at mult1.net for Each Source Database
Specify hr as the Apply User for Each Apply Process at mult1.net
Grant the hr User Execute Privilege on the Apply Process Rule Set
Set the Instantiation SCN for mult2.net at the Other Databases
Create One Apply Process at mult2.net for Each Source Database
Specify hr as the Apply User for Each Apply Process at mult2.net
Grant the hr User Execute Privilege on the Apply Process Rule Set
Set the Instantiation SCN for mult3.net at the Other Databases
Create One Apply Process at mult3.net for Each Source Database
Specify hr as the Apply User for Each Apply Process at mult3.net
Grant the hr User Execute Privilege on the Apply Process Rule Set
|
Note: If you are viewing this document online, then you can copy the text from the "BEGINNING OF SCRIPT" line after this note to the next "END OF SCRIPT" line into a text editor and then edit the text to create a script for your environment. Run the script with SQL*Plus on a computer that can connect to all of the databases in the environment. |
/************************* BEGINNING OF SCRIPT ******************************
Step 1 Show Output and Spool Results
Run SET ECHO ON and specify the spool file for the script. Check the spool file for errors after you run this script.
*/ SET ECHO ON SPOOL streams_mult.out /*
Step 2 Specify Supplemental Logging at mult1.net
Connect to mult1.net as the strmadmin user.
*/ CONNECT strmadmin/strmadminpw@mult1.net /*
Specify an unconditional supplemental log group that includes the primary key for each table and the column list for each table, as specified in "Configure Latest Time Conflict Resolution at mult1.net". Because the column list for each table includes all of the columns of each table except for its primary key, this step creates a supplemental log group for each table that includes all of the columns in the table.
|
Note:
|
|
See Also: |
*/ ALTER TABLE hr.countries ADD SUPPLEMENTAL LOG DATA (ALL) COLUMNS; ALTER TABLE hr.departments ADD SUPPLEMENTAL LOG DATA (ALL) COLUMNS; ALTER TABLE hr.employees ADD SUPPLEMENTAL LOG DATA (ALL) COLUMNS; ALTER TABLE hr.jobs ADD SUPPLEMENTAL LOG DATA (ALL) COLUMNS; ALTER TABLE hr.job_history ADD SUPPLEMENTAL LOG DATA (ALL) COLUMNS; ALTER TABLE hr.locations ADD SUPPLEMENTAL LOG DATA (ALL) COLUMNS; ALTER TABLE hr.regions ADD SUPPLEMENTAL LOG DATA (ALL) COLUMNS; /*
Step 3 Create the Capture Process at mult1.net
Create the capture process to capture changes to the entire hr schema at mult1.net. This step also prepares the hr schema at mult1.net for instantiation. After this step is complete, users can modify tables in the hr schema at mult1.net.
*/
BEGIN
DBMS_STREAMS_ADM.ADD_SCHEMA_RULES(
schema_name => 'hr',
streams_type => 'capture',
streams_name => 'capture_hr',
queue_name => 'strmadmin.captured_mult1',
include_dml => true,
include_ddl => true,
inclusion_rule => true);
END;
/
/*
Step 4 Create One Apply Process at mult1.net for Each Source Database
Configure mult1.net to apply changes to the hr schema at mult2.net.
*/
BEGIN
DBMS_STREAMS_ADM.ADD_SCHEMA_RULES(
schema_name => 'hr',
streams_type => 'apply',
streams_name => 'apply_from_mult2',
queue_name => 'strmadmin.from_mult2',
include_dml => true,
include_ddl => true,
source_database => 'mult2.net',
inclusion_rule => true);
END;
/
/*
Configure mult1.net to apply changes to the hr schema at mult3.net.
*/
BEGIN
DBMS_STREAMS_ADM.ADD_SCHEMA_RULES(
schema_name => 'hr',
streams_type => 'apply',
streams_name => 'apply_from_mult3',
queue_name => 'strmadmin.from_mult3',
include_dml => true,
include_ddl => true,
source_database => 'mult3.net',
inclusion_rule => true);
END;
/
/*
Step 5 Specify hr as the Apply User for Each Apply Process at mult1.net
In this example, the hr user owns all of the database objects for which changes are applied by the apply process at this database. Therefore, hr already has the necessary privileges to change these database objects, and it is convenient to make hr the apply user.
When the apply process was created in the previous step, the Streams administrator strmadmin was specified as the apply user by default, because strmadmin ran the procedure that created the apply process. Instead of specifying hr as the apply user, you could retain strmadmin as the apply user, but then you must grant strmadmin privileges on all of the database objects for which changes are applied and privileges to execute all user procedures used by the apply process. In an environment where an apply process applies changes to database objects in multiple schemas, it might be more convenient to use the Streams administrator as the apply user.
|
See Also: Oracle Streams Concepts and Administration for more information about configuring a Streams administrator |
*/
BEGIN
DBMS_APPLY_ADM.ALTER_APPLY(
apply_name => 'apply_from_mult2',
apply_user => 'hr');
END;
/
BEGIN
DBMS_APPLY_ADM.ALTER_APPLY(
apply_name => 'apply_from_mult3',
apply_user => 'hr');
END;
/
/*
Step 6 Grant the hr User Execute Privilege on the Apply Process Rule Set
Because the hr user was specified as the apply user in the previous step, the hr user requires EXECUTE privilege on the positive rule set used by each apply process
*/
DECLARE
rs_name VARCHAR2(64); -- Variable to hold rule set name
BEGIN
SELECT RULE_SET_OWNER||'.'||RULE_SET_NAME
INTO rs_name
FROM DBA_APPLY
WHERE APPLY_NAME='APPLY_FROM_MULT2';
DBMS_RULE_ADM.GRANT_OBJECT_PRIVILEGE(
privilege => SYS.DBMS_RULE_ADM.EXECUTE_ON_RULE_SET,
object_name => rs_name,
grantee => 'hr');
END;
/
DECLARE
rs_name VARCHAR2(64); -- Variable to hold rule set name
BEGIN
SELECT RULE_SET_OWNER||'.'||RULE_SET_NAME
INTO rs_name
FROM DBA_APPLY
WHERE APPLY_NAME='APPLY_FROM_MULT3';
DBMS_RULE_ADM.GRANT_OBJECT_PRIVILEGE(
privilege => SYS.DBMS_RULE_ADM.EXECUTE_ON_RULE_SET,
object_name => rs_name,
grantee => 'hr');
END;
/
/*
Step 7 Configure Latest Time Conflict Resolution at mult1.net
Specify an update conflict handler for each table in the hr schema. For each table, designate the time column as the resolution column for a MAXIMUM conflict handler. When an update conflict occurs, such an update conflict handler applies the transaction with the latest (or greater) time and discards the transaction with the earlier (or lesser) time. The column lists include all columns for each table, except for the primary key, because this example assumes that primary key values are never updated.
*/
DECLARE
cols DBMS_UTILITY.NAME_ARRAY;
BEGIN
cols(1) := 'country_name';
cols(2) := 'region_id';
cols(3) := 'time';
DBMS_APPLY_ADM.SET_UPDATE_CONFLICT_HANDLER(
object_name => 'hr.countries',
method_name => 'MAXIMUM',
resolution_column => 'time',
column_list => cols);
END;
/
DECLARE
cols DBMS_UTILITY.NAME_ARRAY;
BEGIN
cols(1) := 'department_name';
cols(2) := 'manager_id';
cols(3) := 'location_id';
cols(4) := 'time';
DBMS_APPLY_ADM.SET_UPDATE_CONFLICT_HANDLER(
object_name => 'hr.departments',
method_name => 'MAXIMUM',
resolution_column => 'time',
column_list => cols);
END;
/
DECLARE
cols DBMS_UTILITY.NAME_ARRAY;
BEGIN
cols(1) := 'first_name';
cols(2) := 'last_name';
cols(3) := 'email';
cols(4) := 'phone_number';
cols(5) := 'hire_date';
cols(6) := 'job_id';
cols(7) := 'salary';
cols(8) := 'commission_pct';
cols(9) := 'manager_id';
cols(10) := 'department_id';
cols(11) := 'time';
DBMS_APPLY_ADM.SET_UPDATE_CONFLICT_HANDLER(
object_name => 'hr.employees',
method_name => 'MAXIMUM',
resolution_column => 'time',
column_list => cols);
END;
/
DECLARE
cols DBMS_UTILITY.NAME_ARRAY;
BEGIN
cols(1) := 'job_title';
cols(2) := 'min_salary';
cols(3) := 'max_salary';
cols(4) := 'time';
DBMS_APPLY_ADM.SET_UPDATE_CONFLICT_HANDLER(
object_name => 'hr.jobs',
method_name => 'MAXIMUM',
resolution_column => 'time',
column_list => cols);
END;
/
DECLARE
cols DBMS_UTILITY.NAME_ARRAY;
BEGIN
cols(1) := 'employee_id';
cols(2) := 'start_date';
cols(3) := 'end_date';
cols(4) := 'job_id';
cols(5) := 'department_id';
cols(6) := 'time';
DBMS_APPLY_ADM.SET_UPDATE_CONFLICT_HANDLER(
object_name => 'hr.job_history',
method_name => 'MAXIMUM',
resolution_column => 'time',
column_list => cols);
END;
/
DECLARE
cols DBMS_UTILITY.NAME_ARRAY;
BEGIN
cols(1) := 'street_address';
cols(2) := 'postal_code';
cols(3) := 'city';
cols(4) := 'state_province';
cols(5) := 'country_id';
cols(6) := 'time';
DBMS_APPLY_ADM.SET_UPDATE_CONFLICT_HANDLER(
object_name => 'hr.locations',
method_name => 'MAXIMUM',
resolution_column => 'time',
column_list => cols);
END;
/
DECLARE
cols DBMS_UTILITY.NAME_ARRAY;
BEGIN
cols(1) := 'region_name';
cols(2) := 'time';
DBMS_APPLY_ADM.SET_UPDATE_CONFLICT_HANDLER(
object_name => 'hr.regions',
method_name => 'MAXIMUM',
resolution_column => 'time',
column_list => cols);
END;
/
/*
Step 8 Configure Propagation at mult1.net
Configure and schedule propagation of DML and DDL changes in the hr schema from the queue at mult1.net to the queue at mult2.net.
*/
BEGIN
DBMS_STREAMS_ADM.ADD_SCHEMA_PROPAGATION_RULES(
schema_name => 'hr',
streams_name => 'mult1_to_mult2',
source_queue_name => 'strmadmin.captured_mult1',
destination_queue_name => 'strmadmin.from_mult1@mult2.net',
include_dml => true,
include_ddl => true,
source_database => 'mult1.net',
inclusion_rule => true,
queue_to_queue => true);
END;
/
/*
Configure and schedule propagation of DML and DDL changes in the hr schema from the queue at mult1.net to the queue at mult3.net.
*/
BEGIN
DBMS_STREAMS_ADM.ADD_SCHEMA_PROPAGATION_RULES(
schema_name => 'hr',
streams_name => 'mult1_to_mult3',
source_queue_name => 'strmadmin.captured_mult1',
destination_queue_name => 'strmadmin.from_mult1@mult3.net',
include_dml => true,
include_ddl => true,
source_database => 'mult1.net',
inclusion_rule => true,
queue_to_queue => true);
END;
/
/*
Step 9 Create the Capture Process at mult2.net.
Connect to mult2.net as the strmadmin user.
*/ CONNECT strmadmin/strmadminpw@mult2.net /*
Create the capture process to capture changes to the entire hr schema at mult2.net. This step also prepares the hr schema at mult2.net for instantiation.
*/
BEGIN
DBMS_STREAMS_ADM.ADD_SCHEMA_RULES(
schema_name => 'hr',
streams_type => 'capture',
streams_name => 'capture_hr',
queue_name => 'strmadmin.captured_mult2',
include_dml => true,
include_ddl => true,
inclusion_rule => true);
END;
/
/*
Step 10 Set the Instantiation SCN for mult2.net at the Other Databases
In this example, the hr schema already exists at all of the databases. The tables in the schema exist only at mult1.net until they are instantiated at mult2.net and mult3.net in Step 22. The instantiation is done using an import of the tables from mult1.net. These import operations set the schema instantiation SCNs for mult1.net at mult2.net and mult3.net automatically.
However, the instantiation SCNs for mult2.net and mult3.net are not set automatically at the other sites in the environment. This step sets the schema instantiation SCN for mult2.net manually at mult1.net and mult3.net. The current SCN at mult2.net is obtained by using the GET_SYSTEM_CHANGE_NUMBER function in the DBMS_FLASHBACK package at mult2.net. This SCN is used at mult1.net and mult3.net to run the SET_SCHEMA_INSTANTIATION_SCN procedure in the DBMS_APPLY_ADM package.
The SET_SCHEMA_INSTANTIATION_SCN procedure controls which DDL LCRs for a schema are ignored by an apply process and which DDL LCRs for a schema are applied by an apply process. If the commit SCN of a DDL LCR for a database object in a schema from a source database is less than or equal to the instantiation SCN for that database object at some destination database, then the apply process at the destination database disregards the DDL LCR. Otherwise, the apply process applies the DDL LCR.
Because you are running the SET_SCHEMA_INSTANTIATION_SCN procedure before the tables are instantiated at mult2.net, and because the local capture process is configured already, you do not need to run the SET_TABLE_INSTANTIATION_SCN for each table after the instantiation. In this example, an apply process at both mult1.net and mult3.net will apply transactions to the tables in the hr schema with SCNs that were committed after the SCN obtained in this step.
|
Note:
|
*/
DECLARE
iscn NUMBER; -- Variable to hold instantiation SCN value
BEGIN
iscn := DBMS_FLASHBACK.GET_SYSTEM_CHANGE_NUMBER();
DBMS_APPLY_ADM.SET_SCHEMA_INSTANTIATION_SCN@MULT1.NET(
source_schema_name => 'hr',
source_database_name => 'mult2.net',
instantiation_scn => iscn);
DBMS_APPLY_ADM.SET_SCHEMA_INSTANTIATION_SCN@MULT3.NET(
source_schema_name => 'hr',
source_database_name => 'mult2.net',
instantiation_scn => iscn);
END;
/
/*
Step 11 Create One Apply Process at mult2.net for Each Source Database
Configure mult2.net to apply changes to the hr schema at mult1.net.
*/
BEGIN
DBMS_STREAMS_ADM.ADD_SCHEMA_RULES(
schema_name => 'hr',
streams_type => 'apply',
streams_name => 'apply_from_mult1',
queue_name => 'strmadmin.from_mult1',
include_dml => true,
include_ddl => true,
source_database => 'mult1.net',
inclusion_rule => true);
END;
/
/*
Configure mult2.net to apply changes to the hr schema at mult3.net.
*/
BEGIN
DBMS_STREAMS_ADM.ADD_SCHEMA_RULES(
schema_name => 'hr',
streams_type => 'apply',
streams_name => 'apply_from_mult3',
queue_name => 'strmadmin.from_mult3',
include_dml => true,
include_ddl => true,
source_database => 'mult3.net',
inclusion_rule => true);
END;
/
/*
Step 12 Specify hr as the Apply User for Each Apply Process at mult2.net
In this example, the hr user owns all of the database objects for which changes are applied by the apply process at this database. Therefore, hr already has the necessary privileges to change these database objects, and it is convenient to make hr the apply user.
When the apply process was created in the previous step, the Streams administrator strmadmin was specified as the apply user by default, because strmadmin ran the procedure that created the apply process. Instead of specifying hr as the apply user, you could retain strmadmin as the apply user, but then you must grant strmadmin privileges on all of the database objects for which changes are applied and privileges to execute all user procedures used by the apply process. In an environment where an apply process applies changes to database objects in multiple schemas, it might be more convenient to use the Streams administrator as the apply user.
|
See Also: Oracle Streams Concepts and Administration for more information about configuring a Streams administrator |
*/
BEGIN
DBMS_APPLY_ADM.ALTER_APPLY(
apply_name => 'apply_from_mult1',
apply_user => 'hr');
END;
/
BEGIN
DBMS_APPLY_ADM.ALTER_APPLY(
apply_name => 'apply_from_mult3',
apply_user => 'hr');
END;
/
/*
Step 13 Grant the hr User Execute Privilege on the Apply Process Rule Set
Because the hr user was specified as the apply user in the previous step, the hr user requires EXECUTE privilege on the positive rule set used by each apply process
*/
DECLARE
rs_name VARCHAR2(64); -- Variable to hold rule set name
BEGIN
SELECT RULE_SET_OWNER||'.'||RULE_SET_NAME
INTO rs_name
FROM DBA_APPLY
WHERE APPLY_NAME='APPLY_FROM_MULT1';
DBMS_RULE_ADM.GRANT_OBJECT_PRIVILEGE(
privilege => SYS.DBMS_RULE_ADM.EXECUTE_ON_RULE_SET,
object_name => rs_name,
grantee => 'hr');
END;
/
DECLARE
rs_name VARCHAR2(64); -- Variable to hold rule set name
BEGIN
SELECT RULE_SET_OWNER||'.'||RULE_SET_NAME
INTO rs_name
FROM DBA_APPLY
WHERE APPLY_NAME='APPLY_FROM_MULT3';
DBMS_RULE_ADM.GRANT_OBJECT_PRIVILEGE(
privilege => SYS.DBMS_RULE_ADM.EXECUTE_ON_RULE_SET,
object_name => rs_name,
grantee => 'hr');
END;
/
/*
Step 14 Configure Propagation at mult2.net
Configure and schedule propagation of DML and DDL changes in the hr schema from the queue at mult2.net to the queue at mult1.net.
*/
BEGIN
DBMS_STREAMS_ADM.ADD_SCHEMA_PROPAGATION_RULES(
schema_name => 'hr',
streams_name => 'mult2_to_mult1',
source_queue_name => 'strmadmin.captured_mult2',
destination_queue_name => 'strmadmin.from_mult2@mult1.net',
include_dml => true,
include_ddl => true,
source_database => 'mult2.net',
inclusion_rule => true,
queue_to_queue => true);
END;
/
/*
Configure and schedule propagation of DML and DDL changes in the hr schema from the queue at mult2.net to the queue at mult3.net.
*/
BEGIN
DBMS_STREAMS_ADM.ADD_SCHEMA_PROPAGATION_RULES(
schema_name => 'hr',
streams_name => 'mult2_to_mult3',
source_queue_name => 'strmadmin.captured_mult2',
destination_queue_name => 'strmadmin.from_mult2@mult3.net',
include_dml => true,
include_ddl => true,
source_database => 'mult2.net',
inclusion_rule => true,
queue_to_queue => true);
END;
/
/*
Step 15 Create the Capture Process at mult3.net
Connect to mult3.net as the strmadmin user.
*/ CONNECT strmadmin/strmadminpw@mult3.net /*
Create the capture process to capture changes to the entire hr schema at mult3.net. This step also prepares the hr schema at mult3.net for instantiation.
*/
BEGIN
DBMS_STREAMS_ADM.ADD_SCHEMA_RULES(
schema_name => 'hr',
streams_type => 'capture',
streams_name => 'capture_hr',
queue_name => 'strmadmin.captured_mult3',
include_dml => true,
include_ddl => true,
inclusion_rule => true);
END;
/
/*
Step 16 Set the Instantiation SCN for mult3.net at the Other Databases
In this example, the hr schema already exists at all of the databases. The tables in the schema exist only at mult1.net until they are instantiated at mult2.net and mult3.net in Step 22. The instantiation is done using an import of the tables from mult1.net. These import operations set the schema instantiation SCNs for mult1.net at mult2.net and mult3.net automatically.
However, the instantiation SCNs for mult2.net and mult3.net are not set automatically at the other sites in the environment. This step sets the schema instantiation SCN for mult3.net manually at mult1.net and mult2.net. The current SCN at mult3.net is obtained by using the GET_SYSTEM_CHANGE_NUMBER function in the DBMS_FLASHBACK package at mult3.net. This SCN is used at mult1.net and mult2.net to run the SET_SCHEMA_INSTANTIATION_SCN procedure in the DBMS_APPLY_ADM package.
The SET_SCHEMA_INSTANTIATION_SCN procedure controls which DDL LCRs for a schema are ignored by an apply process and which DDL LCRs for a schema are applied by an apply process. If the commit SCN of a DDL LCR for a database object in a schema from a source database is less than or equal to the instantiation SCN for that database object at some destination database, then the apply process at the destination database disregards the DDL LCR. Otherwise, the apply process applies the DDL LCR.
Because you are running the SET_SCHEMA_INSTANTIATION_SCN procedure before the tables are instantiated at mult3.net, and because the local capture process is configured already, you do not need to run the SET_TABLE_INSTANTIATION_SCN for each table after the instantiation. In this example, an apply process at both mult1.net and mult2.net will apply transactions to the tables in the hr schema with SCNs that were committed after the SCN obtained in this step.
|
Note:
|
*/
DECLARE
iscn NUMBER; -- Variable to hold instantiation SCN value
BEGIN
iscn := DBMS_FLASHBACK.GET_SYSTEM_CHANGE_NUMBER();
DBMS_APPLY_ADM.SET_SCHEMA_INSTANTIATION_SCN@MULT1.NET(
source_schema_name => 'hr',
source_database_name => 'mult3.net',
instantiation_scn => iscn);
DBMS_APPLY_ADM.SET_SCHEMA_INSTANTIATION_SCN@MULT2.NET(
source_schema_name => 'hr',
source_database_name => 'mult3.net',
instantiation_scn => iscn);
END;
/
/*
Step 17 Create One Apply Process at mult3.net for Each Source Database
Configure mult3.net to apply changes to the hr schema at mult1.net.
*/
BEGIN
DBMS_STREAMS_ADM.ADD_SCHEMA_RULES(
schema_name => 'hr',
streams_type => 'apply',
streams_name => 'apply_from_mult1',
queue_name => 'strmadmin.from_mult1',
include_dml => true,
include_ddl => true,
source_database => 'mult1.net',
inclusion_rule => true);
END;
/
/*
Configure mult3.net to apply changes to the hr schema at mult2.net.
*/
BEGIN
DBMS_STREAMS_ADM.ADD_SCHEMA_RULES(
schema_name => 'hr',
streams_type => 'apply',
streams_name => 'apply_from_mult2',
queue_name => 'strmadmin.from_mult2',
include_dml => true,
include_ddl => true,
source_database => 'mult2.net',
inclusion_rule => true);
END;
/
/*
Step 18 Specify hr as the Apply User for Each Apply Process at mult3.net
In this example, the hr user owns all of the database objects for which changes are applied by the apply process at this database. Therefore, hr already has the necessary privileges to change these database objects, and it is convenient to make hr the apply user.
When the apply process was created in the previous step, the Streams administrator strmadmin was specified as the apply user by default, because strmadmin ran the procedure that created the apply process. Instead of specifying hr as the apply user, you could retain strmadmin as the apply user, but then you must grant strmadmin privileges on all of the database objects for which changes are applied and privileges to execute all user procedures used by the apply process. In an environment where an apply process applies changes to database objects in multiple schemas, it might be more convenient to use the Streams administrator as the apply user.
|
See Also: Oracle Streams Concepts and Administration for more information about configuring a Streams administrator |
*/
BEGIN
DBMS_APPLY_ADM.ALTER_APPLY(
apply_name => 'apply_from_mult1',
apply_user => 'hr');
END;
/
BEGIN
DBMS_APPLY_ADM.ALTER_APPLY(
apply_name => 'apply_from_mult2',
apply_user => 'hr');
END;
/
/*
Step 19 Grant the hr User Execute Privilege on the Apply Process Rule Set
Because the hr user was specified as the apply user in the previous step, the hr user requires EXECUTE privilege on the positive rule set used by each apply process
*/
DECLARE
rs_name VARCHAR2(64); -- Variable to hold rule set name
BEGIN
SELECT RULE_SET_OWNER||'.'||RULE_SET_NAME
INTO rs_name
FROM DBA_APPLY
WHERE APPLY_NAME='APPLY_FROM_MULT1';
DBMS_RULE_ADM.GRANT_OBJECT_PRIVILEGE(
privilege => SYS.DBMS_RULE_ADM.EXECUTE_ON_RULE_SET,
object_name => rs_name,
grantee => 'hr');
END;
/
DECLARE
rs_name VARCHAR2(64); -- Variable to hold rule set name
BEGIN
SELECT RULE_SET_OWNER||'.'||RULE_SET_NAME
INTO rs_name
FROM DBA_APPLY
WHERE APPLY_NAME='APPLY_FROM_MULT2';
DBMS_RULE_ADM.GRANT_OBJECT_PRIVILEGE(
privilege => SYS.DBMS_RULE_ADM.EXECUTE_ON_RULE_SET,
object_name => rs_name,
grantee => 'hr');
END;
/
/*
Step 20 Configure Propagation at mult3.net
Configure and schedule propagation of DML and DDL changes in the hr schema from the queue at mult3.net to the queue at mult1.net.
*/
BEGIN
DBMS_STREAMS_ADM.ADD_SCHEMA_PROPAGATION_RULES(
schema_name => 'hr',
streams_name => 'mult3_to_mult1',
source_queue_name => 'strmadmin.captured_mult3',
destination_queue_name => 'strmadmin.from_mult3@mult1.net',
include_dml => true,
include_ddl => true,
source_database => 'mult3.net',
inclusion_rule => true,
queue_to_queue => true);
END;
/
/*
Configure and schedule propagation of DML and DDL changes in the hr schema from the queue at mult3.net to the queue at mult2.net.
*/
BEGIN
DBMS_STREAMS_ADM.ADD_SCHEMA_PROPAGATION_RULES(
schema_name => 'hr',
streams_name => 'mult3_to_mult2',
source_queue_name => 'strmadmin.captured_mult3',
destination_queue_name => 'strmadmin.from_mult3@mult2.net',
include_dml => true,
include_ddl => true,
source_database => 'mult3.net',
inclusion_rule => true,
queue_to_queue => true);
END;
/
/*
Step 21 Instantiate the hr Schema at mult2.net
This example performs a network Data Pump import of the following tables from mult1.net to mult2.net:
hr.countries
hr.departments
hr.employees
hr.job_history
hr.jobs
hr.locations
hr.regions
A network import means that Data Pump imports these tables from mult1.net without using an export dump file.
Connect to mult2.net as the strmadmin user.
*/ CONNECT strmadmin/strmadminpw@mult2.net /*
This example will do a table import using the DBMS_DATAPUMP package. For simplicity, exceptions from any of the API calls will not be trapped. However, Oracle recommends that you define exception handlers and call GET_STATUS to retrieve more detailed error information if a failure occurs. If you want to monitor the import, then query the DBA_DATAPUMP_JOBS data dictionary view at the import database.
*/
SET SERVEROUTPUT ON
DECLARE
h1 NUMBER; -- Data Pump job handle
mult2_instantscn NUMBER; -- Variable to hold current source SCN
job_state VARCHAR2(30); -- To keep track of job state
js ku$_JobStatus; -- The job status from GET_STATUS
sts ku$_Status; -- The status object returned by GET_STATUS
job_not_exist exception;
pragma exception_init(job_not_exist, -31626);
BEGIN
-- Create a (user-named) Data Pump job to do a table-level import.
h1 := DBMS_DATAPUMP.OPEN(
operation => 'IMPORT',
job_mode => 'TABLE',
remote_link => 'MULT1.NET',
job_name => 'dp_mult2');
-- A metadata filter is used to specify the schema that owns the tables
-- that will be imported.
DBMS_DATAPUMP.METADATA_FILTER(
handle => h1,
name => 'SCHEMA_EXPR',
value => '=''HR''');
-- Get the current SCN of the source database, and set the FLASHBACK_SCN
-- parameter to this value to ensure consistency between all of the
-- objects in the schema.
mult2_instantscn := DBMS_FLASHBACK.GET_SYSTEM_CHANGE_NUMBER@mult1.net();
DBMS_DATAPUMP.SET_PARAMETER(
handle => h1,
name => 'FLASHBACK_SCN',
value => mult2_instantscn);
-- Start the job.
DBMS_DATAPUMP.START_JOB(h1);
-- The import job should be running. In the following loop, the job
-- is monitored until it completes.
job_state := 'UNDEFINED';
BEGIN
WHILE (job_state != 'COMPLETED') AND (job_state != 'STOPPED') LOOP
sts:=DBMS_DATAPUMP.GET_STATUS(
handle => h1,
mask => DBMS_DATAPUMP.KU$_STATUS_JOB_ERROR +
DBMS_DATAPUMP.KU$_STATUS_JOB_STATUS +
DBMS_DATAPUMP.KU$_STATUS_WIP,
timeout => -1);
js := sts.job_status;
DBMS_LOCK.SLEEP(10);
job_state := js.state;
END LOOP;
-- Gets an exception when job no longer exists
EXCEPTION WHEN job_not_exist THEN
DBMS_OUTPUT.PUT_LINE('Data Pump job has completed');
DBMS_OUTPUT.PUT_LINE('Instantiation SCN: ' ||mult2_instantscn);
END;
END;
/
/*
Step 22 Instantiate the hr Schema at mult3.net
This example performs a network Data Pump import of the following tables from mult1.net to mult3.net:
hr.countries
hr.departments
hr.employees
hr.job_history
hr.jobs
hr.locations
hr.regions
A network import means that Data Pump imports these tables from mult1.net without using an export dump file.
Connect to mult3.net as the strmadmin user.
*/ CONNECT strmadmin/strmadminpw@mult3.net /*
This example will do a table import using the DBMS_DATAPUMP package. For simplicity, exceptions from any of the API calls will not be trapped. However, Oracle recommends that you define exception handlers and call GET_STATUS to retrieve more detailed error information if a failure occurs. If you want to monitor the import, then query the DBA_DATAPUMP_JOBS data dictionary view at the import database.
*/
SET SERVEROUTPUT ON
DECLARE
h1 NUMBER; -- Data Pump job handle
mult3_instantscn NUMBER; -- Variable to hold current source SCN
job_state VARCHAR2(30); -- To keep track of job state
js ku$_JobStatus; -- The job status from GET_STATUS
sts ku$_Status; -- The status object returned by GET_STATUS
job_not_exist exception;
pragma exception_init(job_not_exist, -31626);
BEGIN
-- Create a (user-named) Data Pump job to do a table-level import.
h1 := DBMS_DATAPUMP.OPEN(
operation => 'IMPORT',
job_mode => 'TABLE',
remote_link => 'MULT1.NET',
job_name => 'dp_mult3');
-- A metadata filter is used to specify the schema that owns the tables
-- that will be imported.
DBMS_DATAPUMP.METADATA_FILTER(
handle => h1,
name => 'SCHEMA_EXPR',
value => '=''HR''');
-- Get the current SCN of the source database, and set the FLASHBACK_SCN
-- parameter to this value to ensure consistency between all of the
-- objects in the schema.
mult3_instantscn := DBMS_FLASHBACK.GET_SYSTEM_CHANGE_NUMBER@mult1.net();
DBMS_DATAPUMP.SET_PARAMETER(
handle => h1,
name => 'FLASHBACK_SCN',
value => mult3_instantscn);
-- Start the job.
DBMS_DATAPUMP.START_JOB(h1);
-- The import job should be running. In the following loop, the job
-- is monitored until it completes.
job_state := 'UNDEFINED';
BEGIN
WHILE (job_state != 'COMPLETED') AND (job_state != 'STOPPED') LOOP
sts:=DBMS_DATAPUMP.GET_STATUS(
handle => h1,
mask => DBMS_DATAPUMP.KU$_STATUS_JOB_ERROR +
DBMS_DATAPUMP.KU$_STATUS_JOB_STATUS +
DBMS_DATAPUMP.KU$_STATUS_WIP,
timeout => -1);
js := sts.job_status;
DBMS_LOCK.SLEEP(10);
job_state := js.state;
END LOOP;
-- Gets an exception when job no longer exists
EXCEPTION WHEN job_not_exist THEN
DBMS_OUTPUT.PUT_LINE('Data Pump job has completed');
DBMS_OUTPUT.PUT_LINE('Instantiation SCN: ' ||mult3_instantscn);
END;
END;
/
/*
Step 23 Configure Latest Time Conflict Resolution at mult2.net
Connect to mult2.net as the strmadmin user.
*/ CONNECT strmadmin/strmadminpw@mult2.net /*
Specify an update conflict handler for each table in the hr schema. For each table, designate the time column as the resolution column for a MAXIMUM conflict handler. When an update conflict occurs, such an update conflict handler applies the transaction with the latest (or greater) time and discards the transaction with the earlier (or lesser) time.
*/
DECLARE
cols DBMS_UTILITY.NAME_ARRAY;
BEGIN
cols(1) := 'country_name';
cols(2) := 'region_id';
cols(3) := 'time';
DBMS_APPLY_ADM.SET_UPDATE_CONFLICT_HANDLER(
object_name => 'hr.countries',
method_name => 'MAXIMUM',
resolution_column => 'time',
column_list => cols);
END;
/
DECLARE
cols DBMS_UTILITY.NAME_ARRAY;
BEGIN
cols(1) := 'department_name';
cols(2) := 'manager_id';
cols(3) := 'location_id';
cols(4) := 'time';
DBMS_APPLY_ADM.SET_UPDATE_CONFLICT_HANDLER(
object_name => 'hr.departments',
method_name => 'MAXIMUM',
resolution_column => 'time',
column_list => cols);
END;
/
DECLARE
cols DBMS_UTILITY.NAME_ARRAY;
BEGIN
cols(1) := 'first_name';
cols(2) := 'last_name';
cols(3) := 'email';
cols(4) := 'phone_number';
cols(5) := 'hire_date';
cols(6) := 'job_id';
cols(7) := 'salary';
cols(8) := 'commission_pct';
cols(9) := 'manager_id';
cols(10) := 'department_id';
cols(11) := 'time';
DBMS_APPLY_ADM.SET_UPDATE_CONFLICT_HANDLER(
object_name => 'hr.employees',
method_name => 'MAXIMUM',
resolution_column => 'time',
column_list => cols);
END;
/
DECLARE
cols DBMS_UTILITY.NAME_ARRAY;
BEGIN
cols(1) := 'job_title';
cols(2) := 'min_salary';
cols(3) := 'max_salary';
cols(4) := 'time';
DBMS_APPLY_ADM.SET_UPDATE_CONFLICT_HANDLER(
object_name => 'hr.jobs',
method_name => 'MAXIMUM',
resolution_column => 'time',
column_list => cols);
END;
/
DECLARE
cols DBMS_UTILITY.NAME_ARRAY;
BEGIN
cols(1) := 'employee_id';
cols(2) := 'start_date';
cols(3) := 'end_date';
cols(4) := 'job_id';
cols(5) := 'department_id';
cols(6) := 'time';
DBMS_APPLY_ADM.SET_UPDATE_CONFLICT_HANDLER(
object_name => 'hr.job_history',
method_name => 'MAXIMUM',
resolution_column => 'time',
column_list => cols);
END;
/
DECLARE
cols DBMS_UTILITY.NAME_ARRAY;
BEGIN
cols(1) := 'street_address';
cols(2) := 'postal_code';
cols(3) := 'city';
cols(4) := 'state_province';
cols(5) := 'country_id';
cols(6) := 'time';
DBMS_APPLY_ADM.SET_UPDATE_CONFLICT_HANDLER(
object_name => 'hr.locations',
method_name => 'MAXIMUM',
resolution_column => 'time',
column_list => cols);
END;
/
DECLARE
cols DBMS_UTILITY.NAME_ARRAY;
BEGIN
cols(1) := 'region_name';
cols(2) := 'time';
DBMS_APPLY_ADM.SET_UPDATE_CONFLICT_HANDLER(
object_name => 'hr.regions',
method_name => 'MAXIMUM',
resolution_column => 'time',
column_list => cols);
END;
/
/*
Step 24 Start the Apply Processes at mult2.net
Set the disable_on_error parameter to n for both apply processes so that they will not be not disabled if they encounter an error, and start both of the apply processes at mult2.net.
*/
BEGIN
DBMS_APPLY_ADM.SET_PARAMETER(
apply_name => 'apply_from_mult1',
parameter => 'disable_on_error',
value => 'n');
END;
/
BEGIN
DBMS_APPLY_ADM.START_APPLY(
apply_name => 'apply_from_mult1');
END;
/
BEGIN
DBMS_APPLY_ADM.SET_PARAMETER(
apply_name => 'apply_from_mult3',
parameter => 'disable_on_error',
value => 'n');
END;
/
BEGIN
DBMS_APPLY_ADM.START_APPLY(
apply_name => 'apply_from_mult3');
END;
/
/*
Step 25 Configure Latest Time Conflict Resolution at mult3.net
Connect to mult3.net as the strmadmin user.
*/ CONNECT strmadmin/strmadminpw@mult3.net /*
Specify an update conflict handler for each table in the hr schema. For each table, designate the time column as the resolution column for a MAXIMUM conflict handler. When an update conflict occurs, such an update conflict handler applies the transaction with the latest (or greater) time and discards the transaction with the earlier (or lesser) time.
*/
DECLARE
cols DBMS_UTILITY.NAME_ARRAY;
BEGIN
cols(1) := 'country_name';
cols(2) := 'region_id';
cols(3) := 'time';
DBMS_APPLY_ADM.SET_UPDATE_CONFLICT_HANDLER(
object_name => 'hr.countries',
method_name => 'MAXIMUM',
resolution_column => 'time',
column_list => cols);
END;
/
DECLARE
cols DBMS_UTILITY.NAME_ARRAY;
BEGIN
cols(1) := 'department_name';
cols(2) := 'manager_id';
cols(3) := 'location_id';
cols(4) := 'time';
DBMS_APPLY_ADM.SET_UPDATE_CONFLICT_HANDLER(
object_name => 'hr.departments',
method_name => 'MAXIMUM',
resolution_column => 'time',
column_list => cols);
END;
/
DECLARE
cols DBMS_UTILITY.NAME_ARRAY;
BEGIN
cols(1) := 'first_name';
cols(2) := 'last_name';
cols(3) := 'email';
cols(4) := 'phone_number';
cols(5) := 'hire_date';
cols(6) := 'job_id';
cols(7) := 'salary';
cols(8) := 'commission_pct';
cols(9) := 'manager_id';
cols(10) := 'department_id';
cols(11) := 'time';
DBMS_APPLY_ADM.SET_UPDATE_CONFLICT_HANDLER(
object_name => 'hr.employees',
method_name => 'MAXIMUM',
resolution_column => 'time',
column_list => cols);
END;
/
DECLARE
cols DBMS_UTILITY.NAME_ARRAY;
BEGIN
cols(1) := 'job_title';
cols(2) := 'min_salary';
cols(3) := 'max_salary';
cols(4) := 'time';
DBMS_APPLY_ADM.SET_UPDATE_CONFLICT_HANDLER(
object_name => 'hr.jobs',
method_name => 'MAXIMUM',
resolution_column => 'time',
column_list => cols);
END;
/
DECLARE
cols DBMS_UTILITY.NAME_ARRAY;
BEGIN
cols(1) := 'employee_id';
cols(2) := 'start_date';
cols(3) := 'end_date';
cols(4) := 'job_id';
cols(5) := 'department_id';
cols(6) := 'time';
DBMS_APPLY_ADM.SET_UPDATE_CONFLICT_HANDLER(
object_name => 'hr.job_history',
method_name => 'MAXIMUM',
resolution_column => 'time',
column_list => cols);
END;
/
DECLARE
cols DBMS_UTILITY.NAME_ARRAY;
BEGIN
cols(1) := 'street_address';
cols(2) := 'postal_code';
cols(3) := 'city';
cols(4) := 'state_province';
cols(5) := 'country_id';
cols(6) := 'time';
DBMS_APPLY_ADM.SET_UPDATE_CONFLICT_HANDLER(
object_name => 'hr.locations',
method_name => 'MAXIMUM',
resolution_column => 'time',
column_list => cols);
END;
/
DECLARE
cols DBMS_UTILITY.NAME_ARRAY;
BEGIN
cols(1) := 'region_name';
cols(2) := 'time';
DBMS_APPLY_ADM.SET_UPDATE_CONFLICT_HANDLER(
object_name => 'hr.regions',
method_name => 'MAXIMUM',
resolution_column => 'time',
column_list => cols);
END;
/
/*
Step 26 Start the Apply Processes at mult3.net
Set the disable_on_error parameter to n for both apply processes so that they will not be disabled if they encounter an error, and start both of the apply processes at mult3.net.
*/
BEGIN
DBMS_APPLY_ADM.SET_PARAMETER(
apply_name => 'apply_from_mult1',
parameter => 'disable_on_error',
value => 'n');
END;
/
BEGIN
DBMS_APPLY_ADM.START_APPLY(
apply_name => 'apply_from_mult1');
END;
/
BEGIN
DBMS_APPLY_ADM.SET_PARAMETER(
apply_name => 'apply_from_mult2',
parameter => 'disable_on_error',
value => 'n');
END;
/
BEGIN
DBMS_APPLY_ADM.START_APPLY(
apply_name => 'apply_from_mult2');
END;
/
/*
Step 27 Start the Apply Processes at mult1.net
Connect to mult1.net as the strmadmin user.
*/ CONNECT strmadmin/strmadminpw@mult1.net /*
Set the disable_on_error parameter to n for both apply processes so that they will not be disabled if they encounter an error, and start both of the apply processes at mult1.net.
*/
BEGIN
DBMS_APPLY_ADM.SET_PARAMETER(
apply_name => 'apply_from_mult2',
parameter => 'disable_on_error',
value => 'n');
END;
/
BEGIN
DBMS_APPLY_ADM.START_APPLY(
apply_name => 'apply_from_mult2');
END;
/
BEGIN
DBMS_APPLY_ADM.SET_PARAMETER(
apply_name => 'apply_from_mult3',
parameter => 'disable_on_error',
value => 'n');
END;
/
BEGIN
DBMS_APPLY_ADM.START_APPLY(
apply_name => 'apply_from_mult3');
END;
/
/*
Step 28 Start the Capture Process at mult1.net
Start the capture process at mult1.net.
*/
BEGIN
DBMS_CAPTURE_ADM.START_CAPTURE(
capture_name => 'capture_hr');
END;
/
/*
Step 29 Start the Capture Process at mult2.net
Connect to mult2.net as the strmadmin user.
*/ CONNECT strmadmin/strmadminpw@mult2.net /*
Start the capture process at mult2.net.
*/
BEGIN
DBMS_CAPTURE_ADM.START_CAPTURE(
capture_name => 'capture_hr');
END;
/
/*
Step 30 Start the Capture Process at mult3.net
Connect to mult3.net as the strmadmin user.
*/ CONNECT strmadmin/strmadminpw@mult3.net /*
Start the capture process at mult3.net.
*/
BEGIN
DBMS_CAPTURE_ADM.START_CAPTURE(
capture_name => 'capture_hr');
END;
/
SET ECHO OFF
/*
Step 31 Check the Spool Results
Check the streams_mult.out spool file to ensure that all actions finished successfully after this script is completed.
*/ SET ECHO OFF SPOOL OFF /*************************** END OF SCRIPT ******************************/
You can make DML and DDL changes to the tables in the hr schema at any of the databases in the environment. These changes will be replicated to the other databases in the environment, and you can run queries to view the replicated data.
For example, complete the following steps to make DML changes to the hr.employees table at mult1.net and mult2.net. To see the update conflict handler you configured earlier resolve an update conflict, you can make a change to the same row in these two databases and commit the changes at nearly the same time. You can query the changed row at each database in the environment to confirm that the changes were captured, propagated, and applied correctly.
You can also make a DDL change to the hr.jobs table at mult3.net and then confirm that the change was captured at mult3.net, propagated to the other databases in the environment, and applied at these databases.
Step 1 Make a DML Change to hr.employees at mult.net and mult2.net
Make the following changes. To make the update conflict handler at each database resolve a conflict, try to commit them at nearly the same time, but commit the change at mult2.net after you commit the change at mult1.net.
CONNECT hr/hr@mult1.net UPDATE hr.employees SET salary=9000 WHERE employee_id=206; COMMIT; CONNECT hr/hr@mult2.net UPDATE hr.employees SET salary=10000 WHERE employee_id=206; COMMIT;
Step 2 Alter the hr.jobs Table at mult3.net
Alter the hr.jobs table by renaming the job_title column to job_name:
CONNECT hr/hr@mult3.net ALTER TABLE hr.jobs RENAME COLUMN job_title TO job_name;
Step 3 Query the hr.employees Table at Each Database
After some time passes to allow for capture, propagation, and apply of the changes performed in Step 1, run the following query to confirm that the UPDATE changes have been applied at each database.
CONNECT hr/hr@mult1.net SELECT salary FROM hr.employees WHERE employee_id=206; CONNECT hr/hr@mult2.net SELECT salary FROM hr.employees WHERE employee_id=206; CONNECT hr/hr@mult3.net SELECT salary FROM hr.employees WHERE employee_id=206;
All of the queries should show 10000 for the value of the salary.
Step 4 Describe the hr.jobs Table at Each Database
After some time passes to allow for capture, propagation, and apply of the change performed in Step 2, describe the hr.jobs table at each database to confirm that the ALTER TABLE change was propagated and applied correctly.
CONNECT hr/hr@mult1.net DESC hr.jobs CONNECT hr/hr@mult2.net DESC hr.jobs CONNECT hr/hr@mult3.net DESC hr.jobs
Each database should show job_name as the second column in the table.